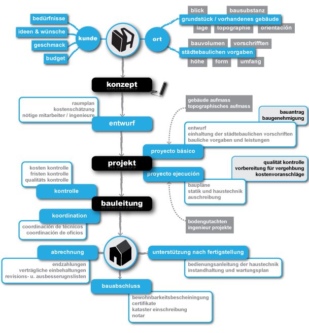
Bei uns finden Sie das komplette Dienstleistungsprogramm für ihre architektonischen Bedürfnisse: Für Neubau, Altbau und Sanierung bieten wir alle denkmöglichen Projektarten an und wenn Sie möchten übernehmen wir den gesamten Bereich von der Skizze bis zur Bauabnahme.
Wir sind ihr Ansprechpartner zum Thema Architektur & Bauen in Spanien
Besonders wichtig für uns ist die wirtschaftliche Betrachtung der Baumassnahme in der Planungsphase:
Die qualitative und gestalterische Weiterentwicklung des baulichen Bestandes ist für unsere Tätigkeit ebenso wichtig wie die qualitätsvolle und Kosten sparende Errichtung von Neubauten.
Diese beiden Attribute schließen sich gegenseitig nicht aus, sondern finden in unserer täglichen Arbeit starke Berücksichtigung. Die wirtschaftliche Betrachtung und Verbindung mit dem technisch Machbaren und die enge Zusammenarbeit mit dem Bauherrn bringen den bestmöglichen Erfolg.
Unter Verwendung rationaler Konstruktionen und klarer Formensprache in der Architektur ist das Preis- Leistungsverhältnis, sowie die Langlebigkeit und damit die Werthaltigkeit der Immobilie unser höchstes Bestreben.
